國有企業是中國特色社會主義的重要物質基礎和政治基礎,國企改革一直是經濟體制改革的中心環節。黨的十八大以來,習近平總書記站在黨和國家的戰略高度,創造性地提出推進國資國企改革的一系列新思想、新論斷和新指示,為國資國企改革指明了方向,提供了根本遵循。目前,國資監管已經從“管企業”“管資產”向“管資本”轉變,并形成較為完整的政策體系。國有資本投資、運營公司(簡稱“兩類公司”)試點是深化國企改革的重大創新,在授權放權與混合所有制改革的助推下,取得了顯著成效。
國資國企管理體制演進脈絡
改革開放以來,我國從計劃經濟向商品經濟轉變,進一步向市場經濟轉型。20世紀90年代,《中華人民共和國公司法》頒布實施,明確了公司的獨立法人財產權。隨著國企開始實施產權制度改革, 建立“產權清晰、權責明確、政企分開、管理科學”的現代企業制度,“國營經濟”“國營企業”轉變為“國有經濟”“國有企業”。2002年,黨的十六大決定進一步推動政資分開,將政府的公共管理職能與出資人職能分離。2003年4月,國務院國有資產監督管理委員會正式掛牌,之后國有企業改制及產權管理相關文件陸續出臺,地方各級國資委(局)相繼設立。國有資產逐步納入各級地方國資委監管框架下,形成“國資委—國有企業”兩層監督管理模式。雖然國有資產管理體制不斷完善,但是政企不分、政資不分的問題依然存在,出資人代表機構與國家出資企業之間權責邊界不夠清晰,國有資產監管越位、缺位、錯位的現象仍有發生,國有資本運行效率有待進一步提高。
黨的十八大提出全面深化市場經濟體制改革,完善各類國有資產管理體制。黨的十八屆三中全會通過的《關于全面深化改革若干重大問題的決定》首次提出“國有資本投資、運營公司”概念,為國有資產管理體制改革定下“管資本”導向。2015年,黨中央、國務院印發綱領性文件《關于深化國有企業改革的指導意見》,并在隨后出臺了22個配套文件,從總體要求到分類改革、完善現代企業制度和國資管理體制、發展混合所有制經濟、強化監督防止國有資產流失等方面,提出了國企改革的目標和舉措,形成了“1+N”系列指導方案,為新時代國企改革搭建了“四梁八柱”(見表1)。

其中,《關于改革和完善國有資產管理體制的若干意見》明確了改革和完善國有資產管理體制三方面的改革舉措:一是推進國有資產監管機構職能轉變,準確把握國有資產監管機構的職責定位,明確國有資產監管重點,該管的要科學管理、決不缺位,不該管的要依法放權、決不越位,改進國有資產監管方式和手段,建立監管權力清單和責任清單。二是改革國有資本授權經營體制,改組組建國有資本投資、運營公司,明確國有資產監管機構與國有資本投資、運營公司關系,界定國有資本投資、運營公司與所出資企業關系。三是提高國有資本配置和運營效率,建立國有資本布局和結構調整機制,推進國有資本優化重組,建立健全國有資本收益管理制度。
黨的十九大以后,以“管資本”為主線的國企改革進一步提速,政策指引日益清晰。《關于推進國有資本投資、運營公司改革試點的實施意見》從功能定位、組建方式、授權模式、治理結構、運行模式和監督約束機制等對“兩類公司”進行了明確的定義與規范。自2014年起,共有21家央企分三批參與國有資本投資、運營公司試點。目前,“兩類公司”形成5家轉正國有資本投資公司、12家試點國有資本投資公司、2家國有資本運營公司的“5+12+2”格局(見表2)。

開展“兩類公司”試點,是深化國有企業改革的重要內容,是改革國有資本授權經營體制的重要載體,是推動國有經濟布局結構調整的重要途徑,是落實以“管資本”為主加強國有資產監管的重要舉措。通過試點,國有資本投資、運營公司以“管資本”的方式,把過去由政府行政部門對企業及國有資產經營活動的直接管理,變為國有資產管理機構通過專業平臺對國有資產實行間接管理。國資平臺的功能屬性和發展定位逐步明確,國有企業分類管理進一步落實,“國資委—國有資本投資運營公司—國有企業”的三層管理架構也趨向清晰。
“兩類公司”改革的政策環境
“兩類公司”在國有資本運作上擁有更大的靈活性與更接近市場化的競爭力,離不開國資部門對其實施的授權經營管理模式。《國務院國資委以管資本為主推進職能轉變方案》列出了43項“放權清單”,其中取消事項26項,下放事項9項,授權事項8項,按照程序簡化、管理精細、時限明確的原則,推進國有資產監管機構職能轉變,以提高國有資本運營和配置效率。《關于改革國有資本授權經營體制方案的通知》明確了對國有資本管理的授權來源。政府授權方面,國務院采用了整體授放權的模式,通過取消國資監管授權、權限下放的形式進行對下授權;各級人民政府原則上是在國務院的授放權框架下開展地方“兩類公司”授權。《國務院國資委授權放權清單(2019 年版)》通過31項適用于“兩類公司”的授權事項,進一步為“兩類公司”松綁。
在政府或國資部門為“兩類公司”授權放權之際,“兩類公司”也從集團層面建設對下屬企業的授權放權體系。從實踐來看,“兩類公司”對子公司的授權放權體系主要包括統一編制集團權限清單、下屬企業能力評估與分類授權、建立授權動態調整機制、建立風險管控機制四個方向。
統一編制集團權限清單即對集團對所屬子企業的核心管控事項進行梳理,明確每個事項集團應履行審批、備案、禁止等權限,對不適用于集團職能的權限率先實現下放。
基于下屬企業間在治理主體成熟度、產業市場化程度等維度的差異,集團對下屬企業行權能力進行評估并根據結果對子企業進行能力分類;據此實施“一企一策”分類授權,以避免所授權限、工作開展節奏和下屬企業體量、能力不匹配,造成“一放就亂”。
授權動態調整機制則是將授權放權與子企業董事會考核及經營業績考核掛扣,每年根據結果動態調整授放權事項范圍及力度,逐步推動資本運作權力上移,產業發展責任下沉。
風險管控機制是為了對下屬企業進行有效監管,特別是對投資、發債等重點風險事項進行有效把控。
總體來看,加大授權放權力度是推進國有資本投資、運營公司改革試點的重要方面。“兩類公司”既得到了政府與國資部門更徹底的授權放權,其下屬企業也因材施策得到集團層面的授權放權,從而獲得了更市場化的靈活性與競爭力,體現出“管資本”這一目標的貫徹。
“兩類公司”的主要區別與管控特征
2022年7月22日,時任國務院國資委秘書長、新聞發言人彭華崗在國務院新聞辦公室舉行的發布會上表示,將繼續推動改革不斷深化,加快培育,成熟一家,轉固一家,最終形成國有資本投資公司、運營公司和產業集團三類企業功能鮮明、分工明確、協調發展的中央企業格局。
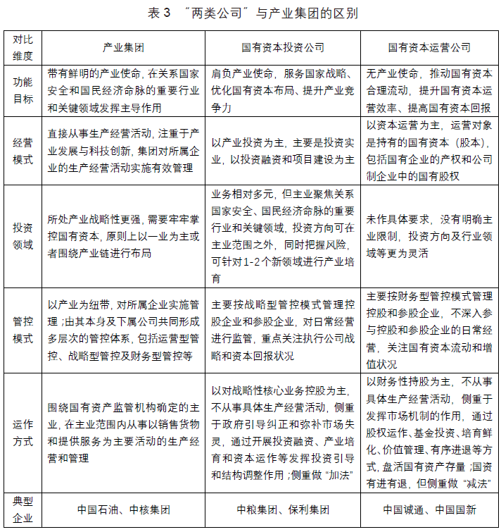
具體而言,“兩類公司”與產業集團在功能目標、經營模式、投資領域、管控模式、運作方式等方面存在著區別(見表3)。

通過對21家中央企業“兩類公司”的調研分析和研究總結,其治理管控可歸納為以下特征:一是明確管控定位:強總部、大產業。以股東的角色定位,著力提升投資與資本運營能力,更多關注國有資本的整體收益和控制力,引導企業追求發展質量效益。二是抓住管控主線:完善公司治理、實施戰略型管控。在治理線上,積極落實習近平總書記“兩個一以貫之”重要論述,公司法人治理主體基本各司其職。在管控線上,加快優化管控模式,將戰略管控和授權放權落實到位,構建形成與戰略相匹配的管控模式。三是分層管控架構:資本層—資產層—執行層。19家央企國有資本投資公司均建立了“集團總部資本層—業務單元資產層—運營單元執行層”的三層管控架構,簡化縱向管理層級,提高管理效率。四是完善管控手段:優化組織體系,優化責權體系,優化制度體系。上述特征對繼續深化試點及即將開展試點的國有資本投資公司具有參考意義,為加大在功能定位、布局結構調整、市場化運作等方面的進一步優化提升提供了借鑒。
對央企產融結合平臺公司改革發展的啟示
黨的二十大報告指出,深化國資國企改革,加快國有經濟布局優化和結構調整,推動國有資本和國有企業做強做優做大,提升企業核心競爭力。從改革發展成果來看,“兩類公司”在“管資本”體制搭建、調結構、提效率等方面取得了顯著成效。可以預見,將會有部分央企參照寶武集團、中建材集團的發展路徑,明確功能定位、優化產業布局結構,從產業集團向國有資本投資公司轉型。對央企產融結合平臺公司來說,繼續推動國企改革向更深層次挺進,不僅是更好發揮金融平臺作用,支撐向國有資本投資公司轉型的迫切需要,也是貫徹落實上級各項決策部署,加快建設一流企業的必然要求,綜合分析國有資本投資、運營公司改革試點取得的成效,對下一步深化改革樹立了榜樣,提供了樣板,主業體現在六個方面,即“立足一個定位,優化五個機制”。
(一)立足“管資本”定位,持續加強戰略型管控
一是要充分發揮產融結合平臺定位,進一步推進向“管資本”轉變。二是著力提升本部資本投資運營能力,加大主業產業投資,推動國有資本與產業發展有機融合。三是推動生產經營職能下沉,劃清本部與平臺公司的權責邊界,切實堅持以股東身份管理所投資的企業,從市場角度、用法律手段行使股東權利,尊重企業的獨立市場主體地位。
(二)加強黨的領導,構建有效制衡的公司治理機制
一是進一步完善黨的領導融入公司治理的體制機制。健全完善黨委前置研究討論重大經營管理事項決策機制,細化量化黨委前置研究討論重大經營管理事項的范圍、標準、程序,提高前置研究討論重大經營管理事項針對性、可操作性。二是優化子企業治理主體決策機制,厘清子企業董事會權責清單、黨委會權責清單、經理層權責清單,按照權責法定、權責透明、協調運轉、有效制衡的要求,優化完善“四會一層”的決策機制。
(三)有效行使法人職權,完善差異化授權放權機制
一是加強法人職權的有效行使。進一步健全與上級單位委派董監事的聯系溝通機制,落實上級單位作為股東對企業重大事項的知情權、參與權和表決權,暢通出資人意志表達,優化股東事務管理。二是深化董事會職權落實。提高董事會規范運作水平,針對落實董事會職權分類施策,開展落實董事會職權的評估,依法依規、務實高效調整優化董事會職權范圍。建立健全有效的治理管控評估機制,強化治理管控的閉環管理。
(四)深化三項制度改革,健全創新市場化經營機制
進一步加快擴大健全市場化經營機制改革的覆蓋面和實施范圍,在經理層的市場化選聘、契約化管理、績效考核和薪酬激勵機制、中長期激勵機制、經營投資容錯機制等方面加大改革力度,按照“市場化選聘、契約化管理、差異化薪酬、市場化退出”的原則,深入推進市場化選人用人機制改革,健全完善經理層授權管理制度,形成責、權、利相統一的經理層行權履職規則。
(五)進一步加強評估考核,優化治理管控評估機制
建立健全治理管控評估機制,形成治理管控閉環管理,促進治理管控的進一步優化。上級單位對平臺公司治理管控的評估考核重點從功能定位、公司治理結構、差異化管控模式、市場化經營機制改革與創新、資本投資運營能力和風險防控、治理管控成效等方面爭取政策支持;平臺公司對管控企業治理管控的評估考核重點從功能定位、差異化管控和授權放權、市場化經營機制改革與創新、治理管控成效、股東行權履職等方面進行。
(六)增強大監督體系合力,規范落實制約監督機制
進一步健全完善企業內部監督體系和協調機制,著力整合各類監督資源,加強紀檢監察監督、巡視監督、審計監督等的統籌銜接,構建集中統一、權威高效的“大監督”工作格局,推動各類監督有機貫通、相互協調,提高監督效能,形成監督合力,加強綜合監督閉環體系。充分發揮信息化、智能化手段在大監督體系中的基礎性作用,提高監管精準化、智能化水平,促進公司治理體系和治理能力現代化。